Nauczysz się jak naprawić zasilacz w domu - poradnik dla każdego
1 listopada 2024
Dowiedz się jak naprawić zasilacz samodzielnie w domu. Nauczymy Cię diagnostyki, wymiany kondensatorów i regeneracji. Oszczędź pieniądze i przywróć sprzęt do życia.
1 listopada 2024
Dowiedz się jak naprawić zasilacz samodzielnie w domu. Nauczymy Cię diagnostyki, wymiany kondensatorów i regeneracji. Oszczędź pieniądze i przywróć sprzęt do życia.
31 października 2024
Dowiedz się, na jakiej wysokości gniazdka w łazience powinny być zamontowane. Poznaj dokładne wymiary, strefy ochronne i wymagania bezpieczeństwa. Praktyczne wskazówki i normy montażu.
30 października 2024
Jakie drzwi do łazienki sprawdzą się najlepiej? Poznaj 5 kluczowych kryteriów wyboru: materiały, wymiary, sposób otwierania oraz praktyczne rozwiązania wentylacyjne. Wybierz idealne drzwi do swojej łazienki.
26 października 2024
Dowiedz się jak naprawić turboszczotkę Electrolux samodzielnie. Szczegółowa instrukcja demontażu, czyszczenia i wymiany części. Przywróć swoją turboszczotkę do pełnej sprawności już dziś.
21 października 2024
Dowiedz się, jak naprawić pękniętą rurę w ścianie krok po kroku. Skuteczne metody lokalizacji wycieku, instrukcje samodzielnej naprawy oraz wskazówki, kiedy wezwać hydraulika. Szybka pomoc w nagłej awarii.
21 października 2024
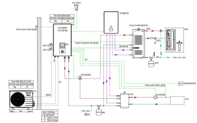
Poznaj skuteczny sposób na połączenie pompy ciepła z piecem gazowym. Dowiedz się jakich elementów potrzebujesz i jak prawidłowo wykonać instalację systemu hybrydowego krok po kroku.
21 października 2024
Poznaj 5 prostych kroków, jak samodzielnie naprawić porysowany zderzak plastikowy. Od oceny uszkodzeń po lakierowanie - odzyskaj estetyczny wygląd swojego auta!
21 października 2024
Poznaj 5 prostych kroków, jak podłączyć świetlówkę do prądu. Bezpieczny montaż i wymiana świetlówki LED krok po kroku. Zainstaluj oświetlenie LED samodzielnie!
21 października 2024
Dowiedz się, jak bezpiecznie podłączyć lampę 3 przewody. Instrukcja krok po kroku montażu oświetlenia sufitowego, identyfikacja kabli i prawidłowe łączenie. Zainstaluj oświetlenie samodzielnie!
21 października 2024
Poznaj skuteczne metody naprawy wytartego zamszu. Dowiedz się, jak czyścić, regenerować i pielęgnować zamszowe buty, kurtki i ubrania. Przywróć swoim ulubionym rzeczom dawny blask!

9 lutego 2026

12 stycznia 2026

4 listopada 2025

3 listopada 2025

16 marca 2026

9 marca 2026

13 lutego 2026

22 stycznia 2026