Połączenie pompy ciepła z piecem gazowym to zaawansowane rozwiązanie grzewcze. Taki układ hybrydowy łączy zalety obu systemów, zapewniając efektywne ogrzewanie i elastyczność. Pompa ciepła działa jako główne źródło ciepła. Kocioł gazowy wspiera ją w chłodniejsze dni. Automatyka zarządza pracą obu urządzeń. Wymaga to odpowiedniego połączenia hydraulicznego i komunikacji między systemami.
Układ hybrydowy ma wiele zalet. Oszczędza energię. Dostosowuje się do pogody. Zapewnia komfort cieplny. Jednak wymaga fachowej instalacji i obsługi. Przy bardzo niskich temperaturach może być mniej wydajny.
Najważniejsze informacje:- Pompa ciepła to główne źródło, kocioł gazowy pełni rolę wspomagającą
- System wymaga inteligentnego sterowania do automatycznego przełączania
- Kluczowe jest prawidłowe połączenie hydrauliczne i komunikacja między urządzeniami
- Zapewnia wysoką efektywność energetyczną i elastyczność działania
- Instalacja i regulacja powinna być wykonana przez specjalistów
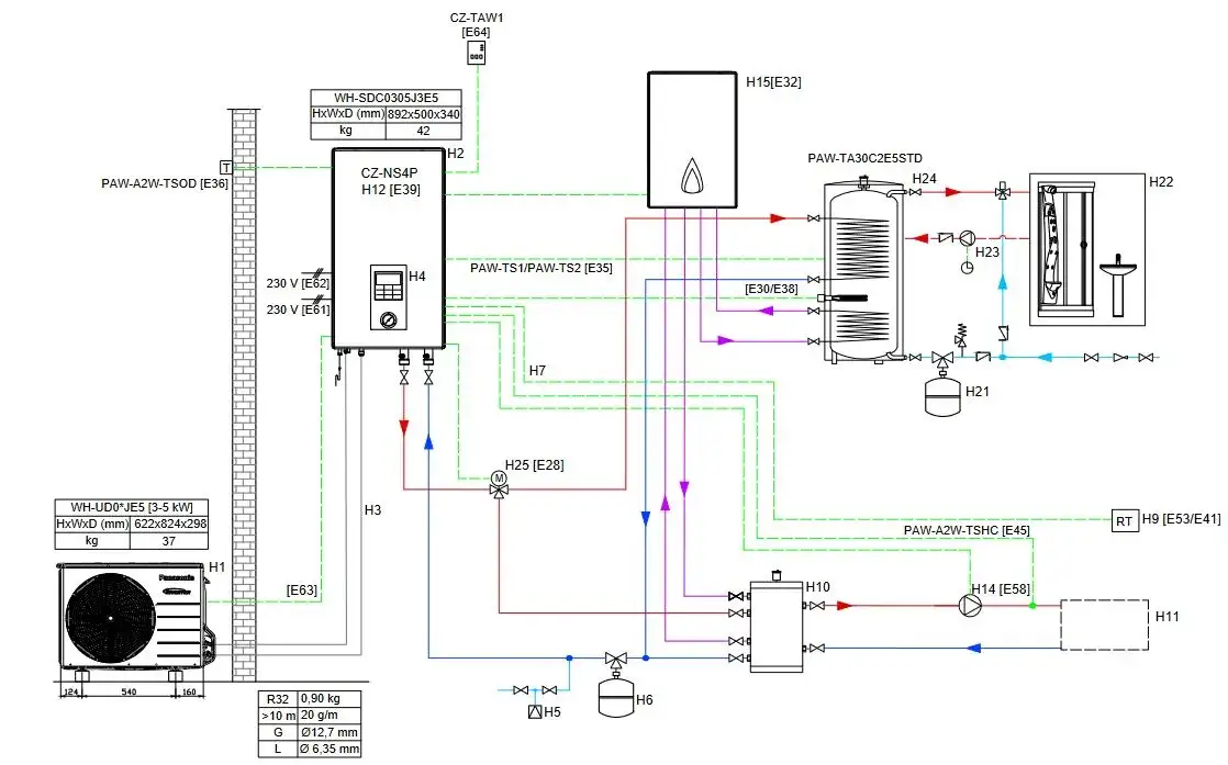
Podstawy systemu hybrydowego: pompa ciepła z piecem gazowym
Połączenie pompy ciepła z piecem gazowym to nowoczesne rozwiązanie grzewcze. W tym układzie pompa ciepła pełni rolę głównego źródła ciepła, pobierając energię z otoczenia. Kocioł gazowy działa jako wsparcie, aktywując się w okresach zwiększonego zapotrzebowania na ciepło.
System hybrydowy wykorzystuje inteligentny sterownik do automatycznego przełączania między urządzeniami. Kontroler monitoruje temperaturę zewnętrzną i wewnętrzną, decydując o optymalnym źródle ciepła. Takie rozwiązanie zapewnia wysoką efektywność energetyczną i elastyczność w różnych warunkach pogodowych.
Przygotowanie do instalacji systemu
Przed montażem systemu hybrydowego pompa ciepła piec gazowy, należy odpowiednio przygotować pomieszczenie. Upewnij się, że masz wystarczająco dużo miejsca dla obu urządzeń. Sprawdź, czy podłoga jest wypoziomowana i wytrzymała. Zadbaj o dobrą wentylację pomieszczenia.
- Pompa ciepła
- Kocioł gazowy
- Zasobnik ciepłej wody użytkowej
- Rury i złączki
- Zawory odcinające
- Naczynie wzbiorcze
- Sterownik systemu
- Czujniki temperatury
Czytaj więcej: Skrzynka Elektryczna: Jak Wybrać i Zamontować? Ważne Wskazówki
Wymagania techniczne instalacji hybrydowej
Przestrzeń potrzebna do instalacji pompy ciepła z kotłem gazowym zależy od mocy urządzeń. Dla typowego domu jednorodzinnego, należy przewidzieć około 2-3 m² na pompę ciepła i 1-1,5 m² na kocioł gazowy.
Ważne jest zapewnienie odpowiedniej odległości między urządzeniami a ścianami dla wentylacji i serwisowania. Minimalna odległość to zazwyczaj 50-60 cm z każdej strony.
| Parametr | Pompa ciepła | Kocioł gazowy |
| Moc | 7-15 kW | 24-35 kW |
| Temperatura pracy | 35-55°C | 40-80°C |
| Wydajność (COP/sprawność) | 3,5-5 | 95-108% |
Połączenia hydrauliczne w systemie
Łączenie pompy ciepła z piecem gazowym wymaga precyzyjnego wykonania połączeń hydraulicznych. Kluczowe jest zastosowanie odpowiednich średnic rur, aby zapewnić optymalny przepływ.
Ważnym elementem jest montaż zaworów odcinających, umożliwiających izolację poszczególnych urządzeń. Pamiętaj o instalacji filtrów siatkowych, chroniących system przed zanieczyszczeniami.Dla efektywnej pracy systemu hybrydowego, niezbędne jest zamontowanie sprzęgła hydraulicznego. Element ten zapewnia prawidłową dystrybucję ciepła między pompą a kotłem.
- Podłącz pompę ciepła do obiegu grzewczego
- Zamontuj sprzęgło hydrauliczne
- Podłącz kocioł gazowy do sprzęgła
- Zainstaluj zawory odcinające i filtry
- Podłącz zasobnik ciepłej wody użytkowej
Konfiguracja sterownika i automatyki
Prawidłowa konfiguracja pompy ciepła z piecem gazowym to klucz do efektywnej pracy systemu. Ustaw temperaturę biwalentną, przy której system przełączy się z pompy na kocioł. Skonfiguruj krzywą grzewczą, dostosowując ją do charakterystyki budynku.
Zdefiniuj priorytety pracy urządzeń, uwzględniając koszty energii i efektywność. Ustaw harmonogramy czasowe, optymalizując pracę systemu pod kątem taryf energetycznych. Skonfiguruj także funkcje dodatkowe, jak ochrona przed legionellą czy tryb wakacyjny.
Komunikacja między pompą ciepła a kotłem gazowym może odbywać się przez protokół Modbus lub OpenTherm. Upewnij się, że oba urządzenia są kompatybilne i prawidłowo połączone kablem komunikacyjnym.
Ustawienia temperatury biwalentnej
Temperatura biwalentna to punkt, w którym system decyduje o przełączeniu z pompy ciepła na kocioł gazowy. Jej wartość zależy od charakterystyki budynku i efektywności pompy ciepła.
Typowo ustawia się ją w zakresie od -5°C do 2°C. Precyzyjne dobranie tej wartości zapewnia optymalną pracę całego systemu hybrydowego.
Uprawnienia i kwalifikacje instalatora
Montaż systemu hybrydowego wymaga specjalistycznej wiedzy i uprawnień. Instalator musi posiadać certyfikat F-gazowy dla pomp ciepła. To podstawowe wymaganie prawne.
Dodatkowo, niezbędne są uprawnienia gazowe dla montażu kotła. Bez nich instalacja jest nielegalna i niebezpieczna. Profesjonalny instalator powinien też mieć doświadczenie w integracji pompy ciepła z kotłem gazowym.
Warto sprawdzić, czy instalator ma certyfikaty producentów wykorzystywanych urządzeń. Takie dokumenty gwarantują znajomość specyfiki konkretnych modeli pomp i kotłów.
| Uprawnienie | Zakres |
| Certyfikat F-gazowy | Montaż i serwis pomp ciepła |
| Uprawnienia gazowe | Instalacja i obsługa kotłów gazowych |
| Certyfikaty producentów | Znajomość specyfiki konkretnych modeli |
Najczęstsze błędy przy instalacji
Jednym z kluczowych błędów jest nieprawidłowe zwymiarowanie systemu. Zbyt mała lub zbyt duża moc urządzeń prowadzi do nieefektywnej pracy. Innym częstym problemem jest brak lub złe ustawienie temperatury biwalentnej.
Nieodpowiednie połączenie hydrauliczne to kolejna pułapka. Brak sprzęgła lub złe jego umiejscowienie może powodować konflikty między urządzeniami. Często popełnianym błędem jest też nieprawidłowa konfiguracja sterownika, co skutkuje nieoptymalnymi przełączeniami między źródłami ciepła.
Konsekwencje nieprawidłowego montażu mogą być poważne. Spadek efektywności, wyższe koszty eksploatacji, a nawet uszkodzenia urządzeń to tylko niektóre z nich. Dlatego tak ważne jest powierzenie instalacji pompy ciepła z kotłem gazowym doświadczonym specjalistom.
Koszty instalacji systemu hybrydowego
Głównym składnikiem kosztów jest zakup urządzeń. Cena pompy ciepła to zwykle 20-30 tys. zł, a kotła gazowego 5-10 tys. zł. Do tego dochodzą koszty pozostałych elementów systemu.
Sama instalacja to wydatek rzędu 5-10 tys. zł, zależnie od skomplikowania systemu. Nie zapomnij o kosztach projektowych i ewentualnych modyfikacjach istniejącej instalacji.
Całkowity koszt podłączenia układu hybrydowego ogrzewania może wynieść od 40 do 60 tys. zł. Jednak inwestycja zwraca się w postaci niższych rachunków za ogrzewanie. Oszczędności mogą sięgać nawet 30-50% w porównaniu z tradycyjnymi systemami grzewczymi.
Codzienna eksploatacja systemu
Obsługa systemu hybrydowego jest prosta dzięki automatyce. Regularnie sprawdzaj odczyty na sterowniku, monitorując efektywność pracy. Zwracaj uwagę na nietypowe dźwięki lub komunikaty o błędach.
W sezonie grzewczym kontroluj ciśnienie w instalacji co 2-3 tygodnie. Upewnij się, że wloty i wyloty powietrza pompy ciepła są drożne. Zimą pamiętaj o usuwaniu śniegu i lodu z jednostki zewnętrznej.
Coroczny przegląd przez specjalistę to podstawa bezawaryjnej pracy. Obejmuje on czyszczenie filtrów, sprawdzenie szczelności połączeń i kalibrację urządzeń. Regularna konserwacja przedłuża żywotność systemu i utrzymuje jego wysoką efektywność.
Klucz do efektywnego ogrzewania: profesjonalna instalacja systemu hybrydowego
Montaż systemu hybrydowego pompa ciepła piec gazowy to inwestycja w nowoczesne i ekonomiczne ogrzewanie. Wymaga ona starannego planowania, odpowiedniego doboru urządzeń i fachowej instalacji. Kluczowe jest zrozumienie zasady działania systemu i jego wymagań technicznych.
Prawidłowe połączenie pompy ciepła z piecem gazowym zapewnia optymalne wykorzystanie obu źródeł ciepła. Właściwa konfiguracja sterownika, ustawienie temperatury biwalentnej i precyzyjne wykonanie połączeń hydraulicznych to podstawa efektywnej pracy układu. Pamiętaj, że instalację powinien wykonać certyfikowany specjalista z odpowiednimi uprawnieniami.
Choć koszty początkowe mogą wydawać się wysokie, integracja pompy ciepła z kotłem gazowym przynosi znaczące oszczędności w dłuższej perspektywie. Regularna konserwacja i właściwa eksploatacja systemu hybrydowego zapewnią jego długotrwałą, bezawaryjną pracę, przyczyniając się do komfortu cieplnego i redukcji wydatków na ogrzewanie.
